首页
公司概况
业务领域
新闻动态
党的建设
项目管理
首页
公司概况
公司简介
企业资质
企业荣誉
业务领域
岩土工程勘察与工程施工
地质勘查及矿井服务
地质灾害防治与生态修复
固废处置与综合利用
新闻动态
公司新闻
安全生产
党的建设
党建工作
群团工作
项目管理系统
首页
栏目详情
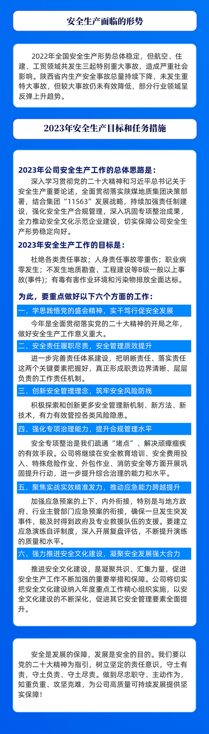
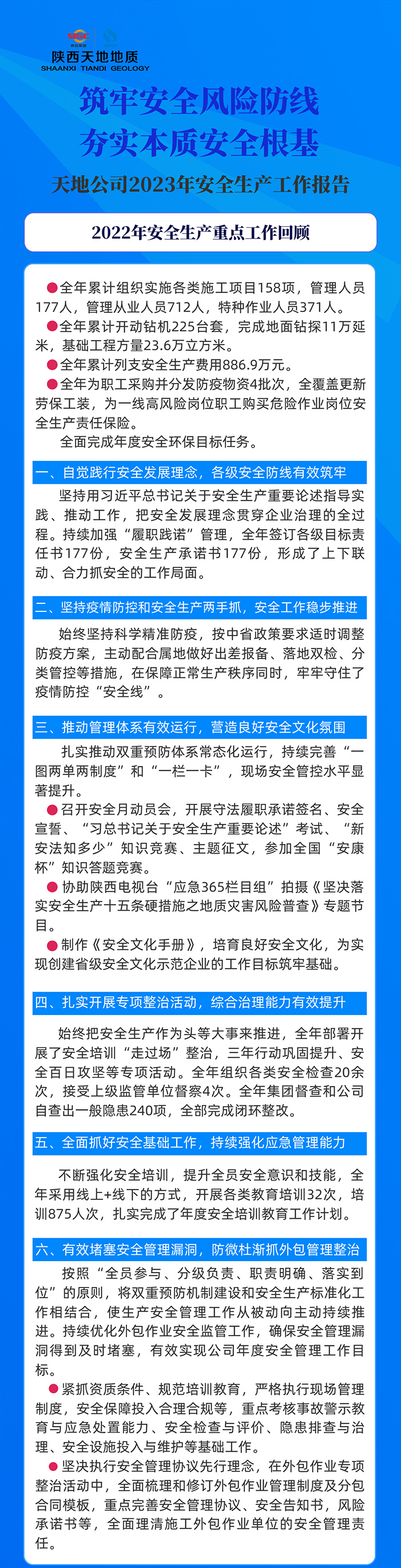
一图读懂 | 公司2023年安全生产工作报告
作者:张嘉琪 发布日期:2023-02-07 11:44:44 阅读次数:293
前一篇:
复工复产 安全先行
后一篇:
公司郭家河煤矿边坡治理项目复工复产